Introduction
This article will provide a guide on the steps to set up the integration between MyWellness CRM and PerfectGym and answers to frequently asked questions.
- This article will be helpful to PG Champion, Club Manager, and Club Owner, as well as any employees actively using modules connected to the MyWellness CRM integration.
Before you start
- You need an agreement with MyWellness CRM. You can visit the MyWellness web page and contact them to conclude such agreement.
- As soon as you have an agreement with MyWellness CRM, please contact The Perfect Gym Team for integration pricing.
Instruction
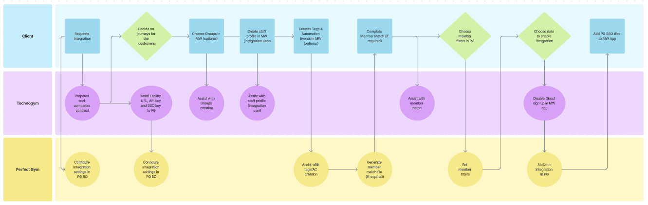
New MyWellness User
Client / Technogym Tasks
1. Client to contact Technogym to request integration. Please send through integration go-live expectations and your facility information to aus.cloudsupport@technogym.com
2. Create Groups in MyWellness CRM. This step is optional
3. For the integration to sync, the facility needs to create a new Staff Profile (integration user) in MyWellness CRM with the details below:
- First Name: Perfect Gym
- Last Name: Integration
- DOB: 01/01/2000
- Gender: Male / Female / Non-Binary
- Email: perfectgymintegration@gmail.com
- Role = Director
4. MyWellness will send PerfectGym the facility URL, API key and SSO key.
5. For branded MyWellness/Technogym app clients, remove the 'create account' button on the app login page. This eliminates the creation of duplicated accounts as PerfectGym becomes the source of truth - the preferred option is for all new users to sign up through PerfectGym, and then flow through to MyWellness
This step must be completed before the integration is turned on
6. You can add tiles to MyWellness for any area related to the Client Portal (see FAQ point 14 below). This will automatically log the user into that area of the portal.
Client / Perfect Gym Tasks
1. Client to contact PerfectGym to request integration.
2. Create Tags & Automation Events in PerfectGym (PGM) to match the Groups in MyWellness CRM (see FAQ point 12 and 13 below). This step is optional
3. Configure integration settings in PG Back Office (Perfect Gym to complete)
4. With most integrations, new members made in PerfectGym will automatically be created in MyWellness. Clients can choose particular filters, to limit the users sent to MyWellness CRM
5. Turn on integration. When integration is turned on, all existing members are synced into MyWellness CRM. Facilities have the option to include a customised welcome email through MyWellness CRM to new users, or, turn off the welcome email
Existing MyWellness User - Completing a Member Match
If you have an existing MyWellness facility with current customer data, you must perform a member match. A member match allows you to match the existing contacts in MyWellness, to their accounts in PerfectGym.
Please contact aus.cloudsupport@technogym.com to commence the Member Match Process. PerfectGym will supply the most recent member data file to support this process.
Allow 2 weeks to complete the member match, prior to desired integration go-live
Frequently Asked Questions
1. If a member forgets their password to MyWellness, where does this need updating?
- MyWellness
2. Where do classes get set up?
- PerfectGym
3. Which platform do we run reports to get attendance data?
- PerfectGym
4. What is a member match, and how is this completed?
- A member match allows you to match the existing contacts in MyWellness, to their accounts in PerfectGym. This only needs to be completed by centres that have an existing MyWellness facility with current customer data.
- Step 1: PerfectGym generates a file using Technogym specific template
- Step 2: The centres complete the member match with Technogym support
- This needs to be a coordinated/scheduled approach as the member match file needs to be recent to ensure the most current data is used
5. What is the timeframe for syncing members to MyWellness?
- Approximately 24 hours
6. What version of TLS do the endpoints use?
- Version 1.3
7. Are all endpoints between PerfectGym, MyWellness and the PerfectGym API HTTPS?
- Yes
8. What encryption do the endpoints over HTTPS use?
- Ssl rsa 256
9. What is the process for support at PerfectGym once the integration is live?
- Create a case using our Get Support Module in PGM
10. What is the process for support at Technogym once the integration is live?
- Create a case in the MyWellness Cloud System in Technogym
11. Who provides the API and URL keys for integration?
- Technogym
12. How do I make tags in PerfectGym to enable groups in MyWellness?
- If you have a group in MyWellness (workflow) that new members go through, we can make that into a tag in PerfectGym which it will automatically put the member into. Tags are set up in PGM Settings. A tag needs in PerfectGym is the same but with a hashtag at the start (E.g. NewJoiner in MyWellness = #NewJoiner in PerfectGym)
13. What automation rules can I create to attach tags to new members?
- You need to create separate rules for each tag. Format #NewJoiner in PG = NewJoiner in MW. These are set up in Automation
14. How do I add tiles to the MyWellness App?
- Tiles can be created for areas related to the Client Portal and are added via MyWellness. The URL's to use are listed below:
- Book a Facility - https://[clientname].perfectgym.[com.au OR com OR pl]/ClientPortal2/Auth/Sso/MyWellness?redirect=FacilityBookings
- Book a Group Fitness Class -https://[clientname].perfectgym.[com.au OR com OR pl]/ClientPortal2/Auth/Sso/MyWellness
- Update My Details -https://[clientname].perfectgym.[com.au OR com OR pl]/ClientPortal2/Auth/Sso/MyWellness?redirect=Profile
- Manage My Account -https://[clientname].perfectgym.[com.au OR com OR pl]/ClientPortal2/Auth/Sso/MyWellness?redirect=Profile.Contract
- Pay My Account -https://[clientname].perfectgym.[com.au OR com OR pl]/ClientPortal2/Auth/Sso/MyWellness?redirect=Profile.Payments
- Check my Bookings -https://[clientname].perfectgym.[com.au OR com OR pl]/ClientPortal2/Auth/Sso/MyWellness?redirect=MyCalendar
NOTE: where it is written [com.au OR com OR pl], you should choose the appropriate one for your environment, the country domain of the URL that you use to log in to your PGM application every day.
Likewise where you see the placeholder [clientname] - this should be replaced with the exact name of your business, as it appears in your usual PGM URL.
15. Program introduction appointments have been populating on accounts automatically. How do I disable this?
- Create a case in the MyWellness Cloud System in Technogym
16. How long does the integration project take to complete?
- Existing PerfectGym / MyWellness Licence in place - approximately 4 weeks
- Brand new MyWellness Licence - approximately 6 - 8 weeks
17. What are the rate limits on the API calls?
- All API requests are limited to a maximum of 30 calls per minute for each different endpoint and each facility by default
- The limit is increased to 200 calls per minute during the period between 21:00 UTC and 03:00 UTC to facilitate bulk synchronisationS
18. Is it possible to run integration with MyWellness and MyZone simultaneously?
- Yes. To enable this feature, contact our Technical Support team to change the setting: Domain.Policy.ExternalSystemSynchronizationPolicy. Set the value to "Multiple" .
19. How can I re-sync a member when the personal data information has been changed in Technogym?
- Go to the member's profile in PGM. Click on Data > Edit and go through the steps to save the data (you don't need to change anything). This will initiate a re-sync of the data where the member will go into a queue and a task runs approximately every 15 minutes and re-syncs the data from PG to MyWellness CRM
20. How can I re-sync a member when the contract is incorrect in Technogym?
- Go to the member's profile in PGM. Click on Contracts > More > Recalculate. This will initiate a re-sync of the data where the member will go into a queue and a task runs approximately every 15 minutes and re-syncs the data from PG to MyWellness CRM