Introduction
This article will give you the guides to set up the course module within PerfectGym. This is an additionally paid module so please contact sales if you wish to use this module.
Selected areas may be used in other modules.
Before you start
System permissions will be needed to activate selected modules. These can be found in the articles mentioned below.
Set up of the structure of courses
Within the course module, there are a number of modules to set up prior to creating a new group/class and enrolment. Please follow the steps carefully.
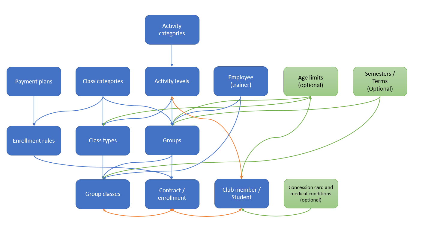
Listed below is the structure of the course module and in what order they should be created in.
In the following diagram we have the following set up:
The settings listed below are required to set up the course module as well as how they interact with each other (unless otherwise specified).
-
Payment plans - This is required to set the structure of payment due dates for all enrolments. A single payment plan could be used for all direct debit charged course enrolments. Setting up payment plans can be found here.
For Australian and New Zealand clients: If you are using the Australian accounting module, the cost centre is attached to the payment plan. If you have different types of courses (eg. Gymnastics and Swimming), it's recommended to create multiple payment plans, one for each cost centre. -
Class categories - This is required to group class types together (Eg. all children learn to swim, adult learn to swim), as well as linking the class categories to the enrolment rules. Setting up class categories can be found here.
Classes are additionally paid needs to be ticked. The return policy is set in the enrolment rules. -
Activity categories & Activity levels - This groups up the activity levels (Eg. Level 1, Level 2, Level 3) to an activity category. Activity levels are linked to the club member profile, groups, and class types. If your course does not have a level in it, you will still need to create a single level in the activity categories (eg. Private lessons). Setting up activity categories and activity levels can be found here.
This guide also shows you how to create skills, skill progression, and skill assessment questionnaires within the levels. -
Employee (trainer) - Trainers need to be set up on the system. These will be connected to both groups (head trainer) and the group classes (trainer of the individual classes). Setting up employees in PGM can be found here. If you use the client portal to allow club members to enrol into groups, it is recommended to also use employee descriptions. This adds additional information to the employee profile on the client portal and includes changing their name for privacy reasons. Setting up employee descriptions can be found here.
In each employee (instructor) setup for courses, the position needs to be set up as a trainer. To check if the employee position is a trainer on the system, go to PGM->Clubs->Employee Positions with the System type 'Trainer'.
If using a generic trainer, you will still need to create an employee. -
Age limits - This restricts members from enrolling into groups/classes if they do not meet the age limit. Setting up age limits can be found here.
This is an optional setting to use. If this is not used, then anyone regardless of age can enrol in the group. -
Semesters - This creates a fixed term/semester in the course, so it only creates classes and contracts/enrolments within the semester. If your courses are ongoing do not use this setting. Adding a new semester can be found here.
This is an optional setting to use. If this is not used, the group will be treated as an ongoing course without any end dates. If classes are not running during selected periods (eg. school holidays) then a bulk class cancellation can be used during that period.
It's recommended to use semesters for short-term courses such as school holiday programs. -
Enrolment rules - This sets up the pricing club members will pay per class or interval. You need to have payment plans and class categories set up prior to creating any enrolment rules. Setting up enrolment rules can be found here.
If you are using the cost per class model, discounts can be set up here. - Class types - The individual classes which are part of the group need to be set up here. This will link the class category (to group like classes) with the activity levels and age limits to the class. Class categories, Activity categories/levels, and age limits need to be set up prior to creating a class type. Setting up class types can be found here.
- Groups - This is the group where a club member can enrol into. The group will generate all classes within the group and manage club member enrolments. Class categories, Activity categories/levels, and Employee (trainer) need to be set up prior to creating the group. If you are using Age limits and/or semesters, this will also need to be created prior to creating the group. Setting up a group can be found here.
Example of a group: Level 1 - Wednesday 4:30 pm
- Group classes - During the process of creating a group, you will need to create individual classes within the group. The Class categories, Activity categories/levels, and age limits need to match between the Class type and Group. Setting up classes within a group can be found here.
To add a class, press Add class and select the class from the drop down list.
- Concession card and medical conditions - Concession cards are used as an information gathering purpose only and will be available in selected reports. Medical conditions can appear in selected parts of the system (trainer portal). Setting up the custom attribute concession card and medical conditions can be found here.
This is an optional setting to use.
Enrolments
When all the above is created, we can start enrolling club members into groups. This can be completed within Client portal or PGM. More information about how this process works can be found in the following locations:
- For all enrolments within the client portal, this can be found here.
- For all enrolments within PGM, this can be found here.
When a club member enrols into a group, the following will happen:
- The club member will be enrolled into a group; Eg. Level 1 - Wednesday 4:30 pm
- They will have a contract created on their profile, with the pricing set from the enrolment rule and/or payment plan.
- They will be automatically added to all the classes from the start date of the enrolment onwards.
- They may have the activity category, level and skills assigned on the club member profile.